企业资质

哈尔滨市南岗区汇通财会培训学校

普通会员17
|
企业等级:普通会员
经营模式:
所在地区:黑龙江 哈尔滨
联系卖家:
手机号码:
公司官网:www.ht0451.com
企业地址:
本企业已通过工商资料核验!
企业概况

汇通教育是教育局审批的甲级培训机构,致力于财会类,金融类,建筑类,职业资格,公务员,外语类,学历考试,医药类,外贸类,计算机类等考试的面授及网校课程。提供各类考试报名时间、考试时间、考试大纲、成绩查询等相关资讯以及历年真题、模拟试题、名师辅导课程等备考资料;独创在线模拟考试系统(考试前试练场),素以......

执业药师、从业药师、各类药师区别有多大?这篇文章说全了!

产品编号:2526143                    更新时间:2017-06-05
价格: 来电议定

哈尔滨市南岗区汇通财会培训学校

  • 主营业务:财会类,金融类,建筑类,职业资格,公务员,外语类,学历考试,...
  • 公司官网:www.ht0451.com
  • 公司地址:

联系人名片:

联系时务必告知是在"产品网"看到的

产品详情

距离2017年执业药师考试报名越来越近了,每到执业药师报名期经常会有考生问,执业药师和其他药师有什么区别?如果想在***就业,需要报考哪个考试呢?给大家分享一篇药学各类别考试的区别,一起来看看吧!

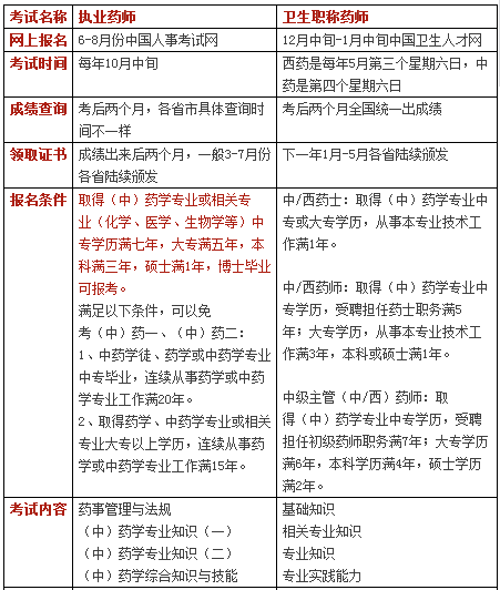
 一、执业药师VS卫生职称药师

二、各类药师的区分

  三、药剂师VS执业药师

地址:哈尔滨南岗区先锋路430号
电话:0451-8433 0101、8433 0202
课程免费体验》》》》wx.
汇通教育提供财会类,建筑类,职业资格,外语类,***类、学历考试,医药类,外贸类,计算机类等考试、培训相关信息,学习省烦恼!关注微信公众号:汇通会计培训(huitongkuaiji)?

哈尔滨市南岗区汇通财会培训学校电话:传真:联系人:

地址:主营产品:财会类,金融类,建筑类,职业资格,公务员,外语类,学历考试,...

Copyright © 2025 版权所有: 产品网店铺主体:哈尔滨市南岗区汇通财会培训学校

免责声明:以上所展示的信息由企业自行提供,内容的真实性、准确性和合法性由发布企业负责。产品网对此不承担任何保证责任。